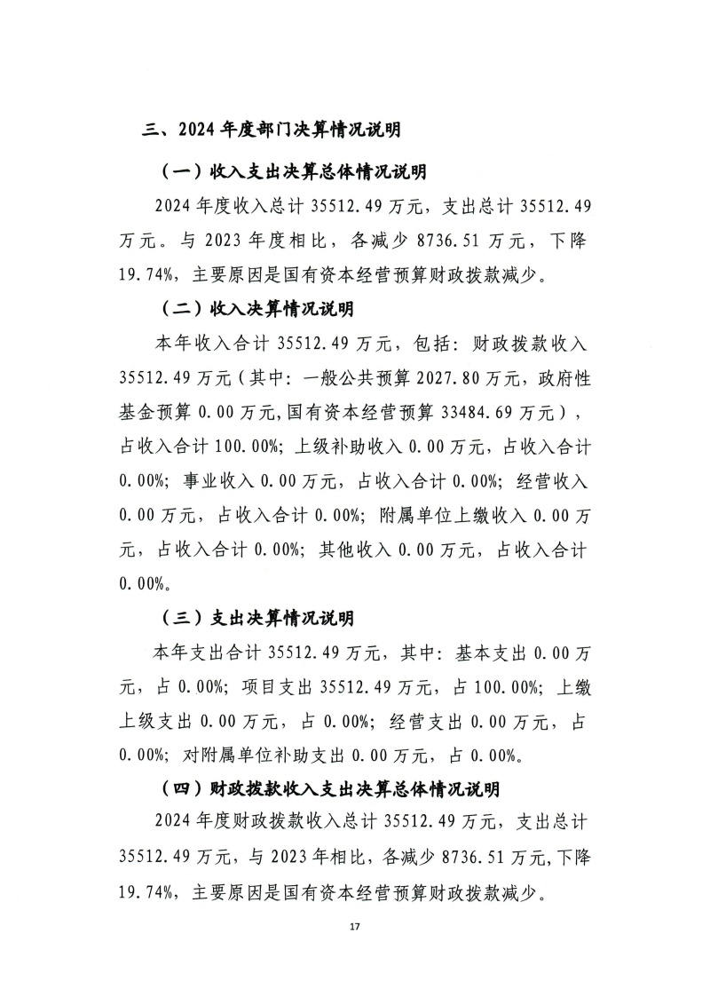
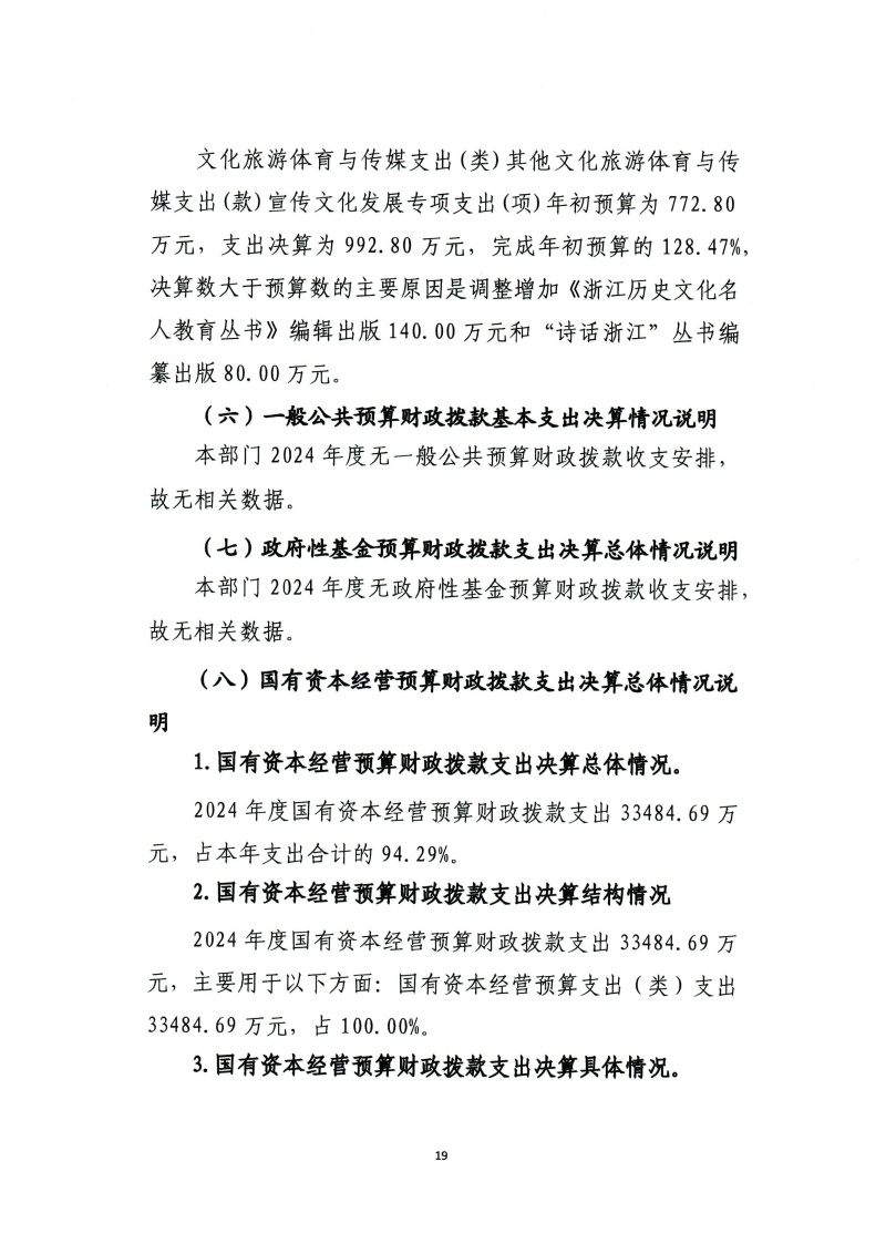
Toggle navigation
首页
集团概况
集团简介
领导成员
组织架构
联系我们
集团动态
集团要闻
成员动态
行业资讯
行业法规
业界资讯
集团党建
浙版推荐
精品长廊
公告/招标信息
当前位置:
首页
->
集团动态
->
成员动态
新闻资讯
产品信息
成员动态
Member News
浙江出版联合集团有限公司
2024年度部门决算
发布时间:2025-08-27
浏览量:
1296
map